欢迎您访问百大教育网站
欢迎您访问百大教育网站
欢迎您访问百大教育网站
欢迎您访问百大教育网站
欢迎您访问百大教育网站
全国咨询热线:
010-62920177 13120251717
首页
关于我们
机构简介
全国掠影
新闻动态
光荣榜
中高考
辅导动态
模拟试题
历届真题
高考经验
高考新闻
课程推荐
强基计划
辅导动态
强基新闻
历届考题
面试技巧
自荐信
政策解读
招生简章
报考条件
院校库
奥赛辅导
辅导动态
奥赛新闻
数学奥赛
物理奥赛
化学奥赛
生物奥赛
信息奥赛
其他竞赛
夏秋冬令营
夏令营
秋令营
冬令营
体验营
师资培优
校长中层干部
幼儿园园长
班主任培优
学科老师培优
艺体类辅导
美术类
音乐类
播音主持类
体育类
名师荟萃
在线报名
联系我们
辅导动态
模拟试题
历届真题
高考经验
高考新闻
课程推荐
您当前所在位置:
首页
»
中高考
»
历届真题
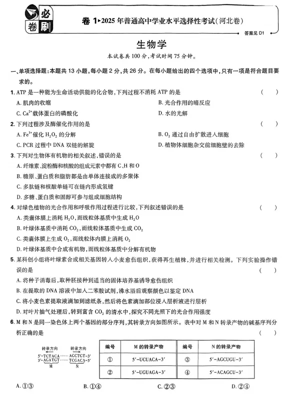
2025生物学高考真题(河北卷)
时间:2025-07-15 18:30:33
返回
↑ 上一篇:
2025年山东高考真题和答案(9科全)
↓ 下一篇:
相关链接
2025年高考河北卷物理真题
专心服务
教育
事业
年
做最受家长信赖的
教育
服务企业
欢迎与我们联系
提高成绩不是梦,赶快通过一下方式联系我们吧?
电话
010-62920177
13120251717
在线微信咨询
微信公众号
Copyright 2025 百大教育
京ICP备18055611号
在线微信咨询
服务热线
010-62920177
13120251717
微信公众号